党政办公室
学校首页
首页
部门概况
通知公告
规章制度
办事指南
服务流程
资料下载
信息公开
信息公开指南
信息公开目录
信息公开年度...
依申请公开渠...
工作动态
周工作安排
学习园地
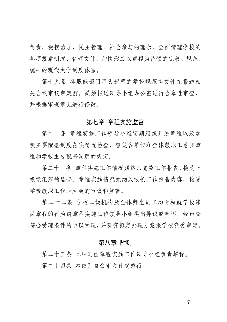
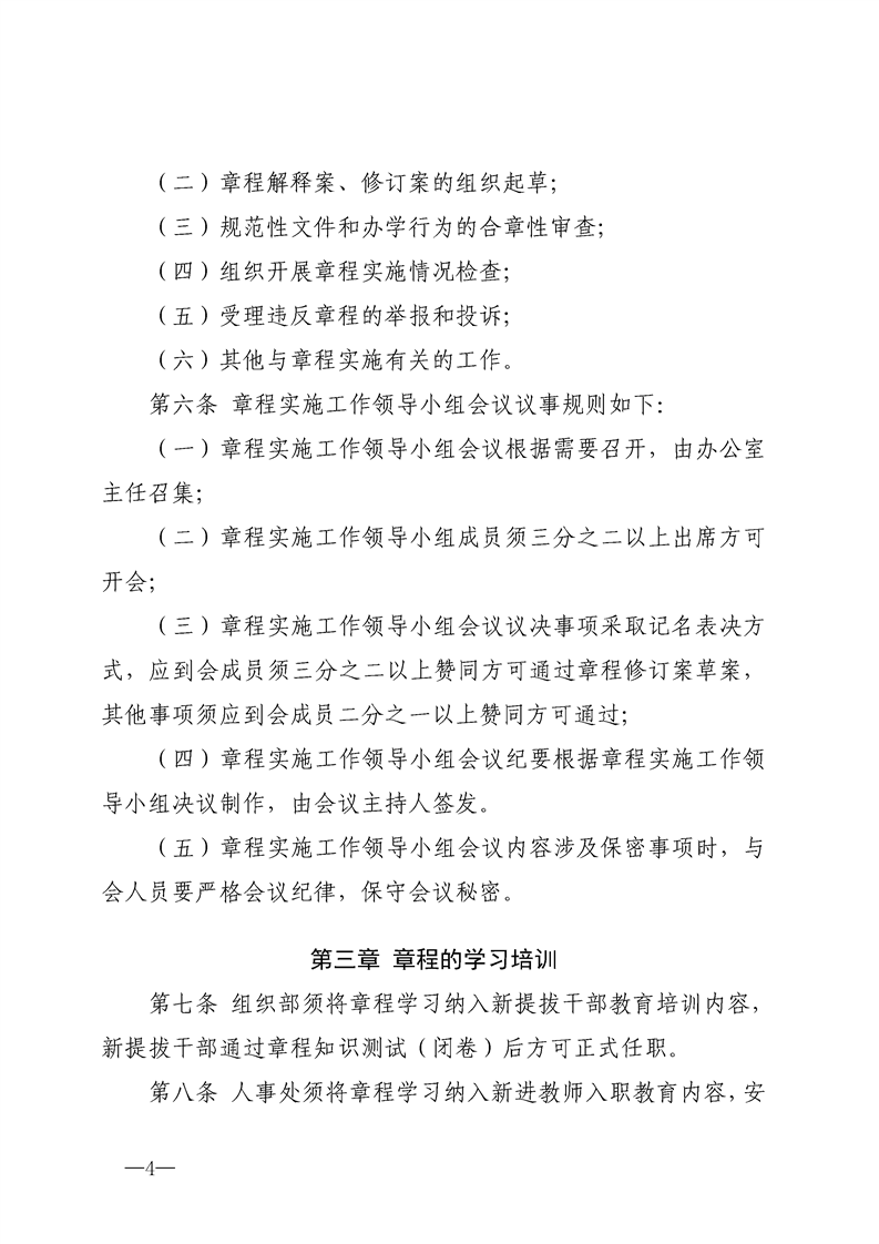
娄底职业技术学院关于成立章程实施工作领导小组的通知
发布时间:2017-12-29
浏览次数:
617