
进一步规范高校思政课建设
——教育部有关部门负责人就《高等学校思想政治理论课建设标准(2021年本)》答记者问
为全面推动习近平新时代中国特色社会主义思想进教材、进课堂、进学生头脑,充分发挥思政课作为立德树人根本任务的关键课程作用,推动新时代思政课改革创新,不断增强思政课的思想性、理论性和亲和力、针对性,教育部在2015年印发的《高等学校思想政治理论课建设标准》(以下简称原《标准》)基础上,修订印发了《高等学校思想政治理论课建设标准(2021年本)》(以下简称新《标准》)。近日,教育部社会科学司负责人就新《标准》修订回答了记者提问。
1.请您谈谈本次修订的主要背景。
答:2015年原《标准》印发,对推动各地各高校落实立德树人根本任务、加强思政课建设发挥了重要作用。原《标准》印发至今已有6年,在这期间,思政课建设的形势任务发生了显著变化。原《标准》中的一些具体内容已显滞后、有必要进行修订。
本次修订是全面贯彻落实习近平总书记关于思政课重要讲话精神的举措。2015年以来,习近平总书记先后在全国高校思政工作会、全国教育大会,特别是学校思政课教师座谈会上发表重要讲话,作出一系列指示批示,为新形势下高校思政课改革创新指明了前进方向、提供了根本遵循。今年“两会”期间,习近平总书记在看望参加全国政协十三届四次会议的医药卫生界、教育界委员时指出:“‘大思政课’我们要善用之,一定要跟现实结合起来。”这些新指示需要在新《标准》修订中体现。
本次修订是深化新时代学校思政课改革创新的举措。近年党中央、国务院印发《关于加强和改进新形势下高校思想政治工作的意见》,中办、国办印发《关于深化新时代学校思想政治理论课改革创新的若干意见》,中办印发《关于加强新时代马克思主义学院建设的意见》。教育部出台一系列文件,对思政课教学规范流程、思政课教师的岗位职责等提出具体明确的要求。这些新要求也要在《标准》修订中准确体现。
2.请介绍一下新《标准》的修订过程。
答:2020年下半年启动修订工作,我司对照习近平总书记重要讲话精神和中央决策部署,形成了修订稿初稿。组织专家召开专题会议,围绕修订稿初稿开展研讨,并根据专家意见进一步修改完善形成了征求意见稿。围绕征求意见稿,书面征求了全国14省(自治区、直辖市)及多所高校的意见建议,形成送审初稿。2021年,根据习近平总书记“大思政课”重要指示精神和中办印发的《关于加强新时代马克思主义学院建设的意见》,教育部社科司召开两次征求意见座谈会,广泛听取全国重点马院和省属高校、职业院校和民办高校马院院长,优秀中青年教师的意见建议,并予以充分吸收。
3.请介绍一下新《标准》修订的总体考虑。
答:一是体现中央最新精神,将习近平新时代中国特色社会主义思想、习近平总书记关于教育的重要论述特别是关于高校思政课建设重要讲话精神,将中央关于加强思政课建设的一系列文件精神,全面贯彻、有机融入到新《标准》当中。
二是稳定逻辑框架,把原《标准》中经实践检验比较成熟的逻辑框架以及好的提法、做法延续下去,把需要巩固的内容进一步明确、强化,把需要提高重视程度的指标提档,保持原《标准》基本逻辑、主要内容的稳定性。
三是坚持问题导向,紧紧围绕原《标准》实施6年来,思政课建设工作中出现的新情况新问题进行修订和完善,使新《标准》更好发挥对全国高校思政课建设的指导作用。
4.请介绍一下本次修订的主要特点?
答:一是深入贯彻“大思政课”理念。为贯彻落实习近平总书记关于思政课建设的重要指示精神,二级指标“改革创新”中第十八条突出了“八个相统一”,并提升至A。同时,新增了关于“大思政课”建设的第十九条,并设为A档。
二是更加突出党的领导。为进一步强化学校党委、行政领导抓思政课建设的政治责任,将二级指标“领导体制”中第一条提升至A*。
三是更加强调形成合力。为强化协调机制、凝聚思政课建设合力,将二级指标“工作机制”中第二条、第五条提升至A。
四是更加突出课程群建设。为进一步完善以习近平新时代中国特色社会主义思想为核心内容的高校思政课课程群建设,进一步明确重点围绕习近平新时代中国特色社会主义思想,“四史”,宪法法律,中华优秀传统文化、革命文化、社会主义先进文化等设定课程模块,开设系列选择性必修课程,将二级指标“课程设置”中第十二条提升至A。
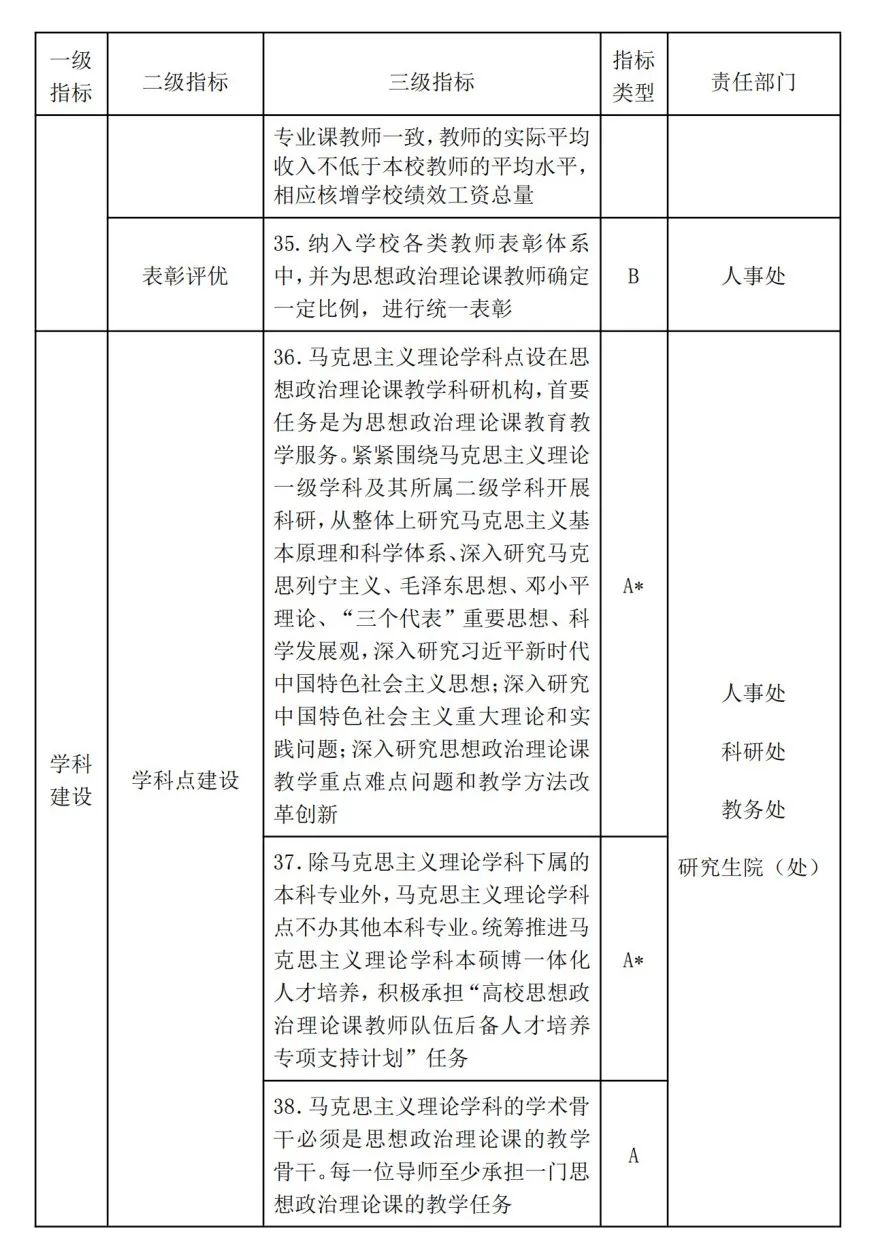
五是进一步优化了教师评价。坚持把教师政治标准放在首位,将二级指标“政治方向”中第二十二条提升至A*。按照教育部46号令的规定,在二级指标“教师选配”中新增了第二十七条“实行不合格思政课教师退出机制”,并设为B档。深入落实“破五唯”要求,二级指标“职务评聘”中第三十二条突出了单设标准、单列指标、单独评审的评价标准,并提升至A。
除上述修订外,还完善了部分文字表述,行文更加严谨、表达更加准确。
5.如何抓好新《标准》的贯彻落实?
答:一是加强组织领导。严格落实地方和高校党委的思政课建设主体责任,推动建立高校党委书记、校长带头抓思政课机制,确保新《标准》落地落实。
二是组织开展自查自评。指导各地各高校以新《标准》为指导,从组织管理、教学管理、队伍管理、学科建设等方面,切实推动思政课建设内涵式发展。认真开展自查自评,找差距、补短板,全面提高思政课质量和水平。
三是加强宣传引导。结合工作调研、会议和各类培训,面向各地各高校党委、行政领导、马院院长及思政课教师等开展宣讲,深入解读新《标准》精神,推动形成全党全社会努力办好思政课、教师认真讲好思政课、学生积极学好思政课的良好氛围。

教育部关于印发《高等学校思想政治理论课
建设标准(2021年本)》的通知
教社科〔2021〕2号
各省、自治区、直辖市教育厅(教委),新疆生产建设兵团教育局,有关部门(单位)教育司(局),部属各高等学校、部省合建各高等学校:
为进一步加强高校思想政治理论课的宏观指导,规范组织管理、教学管理、队伍管理和学科建设,我部对2015年颁布的《高等学校思想政治理论课建设标准(暂行)》(教社科〔2015〕3号)进行了修订。现将修订后的《高等学校思想政治理论课建设标准(2021年本)》印发给你们,请遵照执行。原《高等学校思想政治理论课建设标准(暂行)》(教社科〔2015〕3号)同时废止。
附件:《高等学校思想政治理论课建设标准》(2021本)
教育部
2021年11月30日








