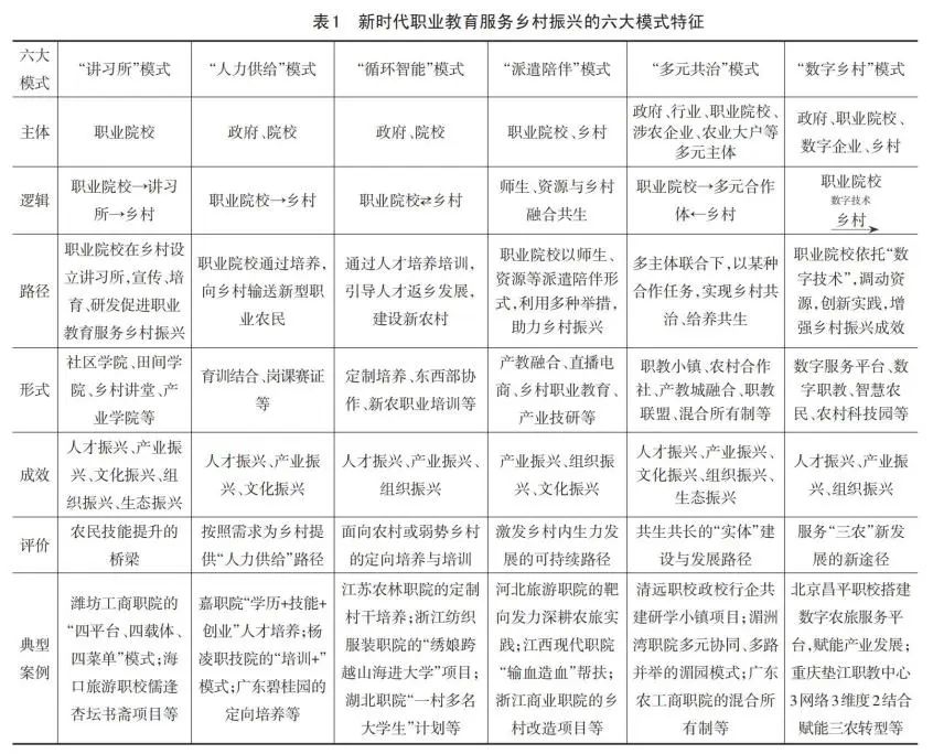
职业教育作为与国民经济和社会发展联系最密切的一种教育类型,在服务乡村振兴战略中扮演重要角色。如何理解职业教育服务乡村振兴?不同地区职业院校如何有效助力乡村振兴实践?本研究通过对全国171所职业院校233个乡村振兴的实践案例分析,总结了我国职业教育服务乡村振兴的六大模式,分析了不同模式的特征和成效,并针对存在的问题,提出推动职业教育服务乡村振兴的建议。 一、职业教育服务乡村振兴案例基本情况 在政策导向下,职业教育服务乡村振兴的实践行动迅速在全国展开,各地职业院校积极开展各种形式的探索和实践。为了解职业教育服务乡村振兴的经典案例和实践模式,教育部职业教育发展中心开展《关于<职业教育助力乡村振兴研究>课题案例征集活动》,共征集233个案例,具体情况如下。 一是从省域视角看(图1),共有27个省份的职业院校参与案例征集,参与院校中重庆市最多为20所,浙江省19所,山东省17所,广东省、湖北省、江苏省均为11所,海南省、吉林省、新疆维吾尔自治区等较少,基本在2所左右。 分析重庆和浙江参与度较高的原因。重庆市教委及相关部门联合出台促进乡村振兴方面的系列政策,如《关于实现巩固拓展教育脱贫攻坚成果同乡村振兴有效衔接实施意见》《关于加强农村职业教育与培训工作的通知》,为省域职业教育助力乡村振兴提供了有力的制度保障和政策支撑,重庆市参与院校的数值也是对其政策落实的回应。浙江省得益于《中共中央、国务院关于支持浙江高质量发展建设共同富裕示范区的意见》政策红利以及浙江省人民政府《推动高质量发展建设共同富裕示范区的行动方案》的颁布,在此背景下浙江省职业院校扎实推进职业教育助力乡村振兴,彰显职业教育在实现乡村振兴和共同富裕建设中的责任担当。 二是从职业院校自身维度看,提交案例的职业院校共171所,其中高职97所、中职74所,高职案例数多于中职,且其提供的案例质量和实践经验更充分更丰富更有乡村振兴的针对性,这和高职院校的办学条件、师资水平、学生培养质量等息息相关。参与的职业院校中,“国示范”院校63所,国家级“双高”校30所,省域“双高”校32所,全国乡村振兴人才培养优质校17所,涉农职业院校63所,相关院校覆盖范围较广,具有一定的行业、区域代表性。 三是从对接乡村振兴方面看,研究者对案例内容分析,聚焦职业教育助力乡村振兴主要成效,分类归纳服务人才振兴的111篇、服务产业振兴的67篇、服务文化振兴的27篇、服务组织振兴的15篇、服务生态振兴的13篇。由此可见,职业院校助力乡村振兴主要对接在人才振兴和产业振兴方面,而对接组织振兴和生态振兴则需要后续进一步探索研究,也需要相关部门和政府地把舵导向。 如何从171所职业院校233个案例中找到适合乡村振兴的模式需要深入研究。因此,有必要对案例进行分类梳理和总结,寻找共性点,合并同类项,剖析典型特征,挖掘可借鉴可推广的职业教育服务乡村振兴模式。 二、职业教育服务乡村振兴的六大模式与特征分析 何谓“模式”?厦门大学顾自安认为:“所谓模式(pattern)其实就是解决某一类问题的方法论。当把解决某类问题的方法总结归纳到理论高度,那就是模式。”亚历山大的经典定义是:每个模式都描述了一个在我们的环境中不断出现的问题,然后描述了该问题的解决方案的核心。模式是一个系统概念,不同模式有其要素构成,如模式主体、逻辑、路径、评价、保障等要素构成。 由于我国乡村发展的不平衡,各地实践存在多样性和差异性,实践模式和做法各不相同。以职业院校和乡村两个主体视角,按照模式要素论,发现171所院校实践基本可分为以下六大模式(表1):“讲习所”模式、“人力供给”模式、“循环智能”模式、“派遣陪伴”模式、“多元共治”模式、“数字乡村”模式。 (一)“讲习所”模式 “讲习所”一词最早出现在日本,后经马克思主义者对译муhазирəкурслары而来。五四运动后,“讲习所”被赋予了新的含义,成为中国共产党集体学习的机构、场所和载体。中国革命初期,共产党人为推翻封建势力,寻求解放中国之道,培养农村革命人才,在全国各地开办农民运动讲习所。党的十八大以来, “农民讲习所”“乡村振兴讲习所”“两山讲习所”等逐渐进入人们的视野。新时代“讲习所”根据身份、职业、发展的需要已经普及到具体的实践中,成为党领导下的指导人民群众生活与工作的先进站点。 这里的“讲习所”模式即职业院校→讲习所→乡村逻辑。一般独立于职业院校和乡村两个主体场域,是职业院校为建设美丽乡村、实现乡村振兴,在农村开展文化教育、职业技术培训等活动的场所,是职业院校服务乡村振兴的桥梁和纽带。建设和运用“讲习所”,一是发挥职业教育的人才和基地优势,通过宣讲、送教、传承等举措,助力乡村文化与精神文明建设。二是培育大批有文化、懂技术、会经营的新型职业农民,助力乡村振兴人才保障。三是承载农业技术研发的使命,助力乡村振兴的科技、产业升级。所以说“讲习所”是农民接受新技术的文化桥梁,是一种常见的模式路径。模式形式如社区学院、田间学院、乡村讲堂、产业学院等,其实践成效基本全覆盖人才振兴、产业振兴、文化振兴、组织振兴、生态振兴等乡村振兴五个方面。 典型案例:一是潍坊工商职业学院统筹资源,挂牌成立了诸城农村社区学院,探索形成了“学院→分院→教学站→中心户的四级网络平台、四大载体活动、四类培训菜单”的模式,大力开展农民培训,助力乡村振兴,取得显著成效,产生广泛影响。二是海南省海口旅游职业学校以筹办“青梯传书”儒逢杏坛书斋为志愿服务项目,从儒逢村适龄读书的村民抓起,召集大学生担任志愿者,开展村民素质素养教育,以推动乡风文明更上新台阶。 (二)“人力供给”模式 新中国成立后,我国对农村地区的职业技能培训主要是以“输入”为主。此后,通过开办县级职教中心、设立农村职业技能培训点等,职业教育为农村地区培养了大量技能人才和技术农民。“人力供给”模式的主体是政府和院校,即职业院校→乡村的逻辑,是职业院校在夯实本身发展基础上,通过面向农村,实施职业/技能人才培养,根据乡村振兴人才需求侧需要,由职业教育提供人力供给的单向输入模式,是为乡村地区培育新型职业农民及技能人才的最直接方式,因此“人力供给”依然是我国职业教育服务乡村振兴的主要模式和路径。实践成效主要表现在人才振兴,进一步讲,新型职业农民可以参与当地乡村的产业建设,传承传统手工艺文化,因此辅助成效表现为产业振兴和文化振兴。 典型案例:一是以嘉兴职业技术学院为典型的“人力供给”模式。学院专门成立嘉兴农民学院、嘉兴乡村振兴学院,面对区域乡村振兴对各类人才的迫切需求,基于农村三产融合背景构建专业群,以“学历+技能+创业”的人才培养理念,形成“忙农闲学、产学并重”的人才培养模式,实施“主辅结合、模块自选”的课程体系,开展“点群协同、合作育人”的教学模式,培养“爱农业、懂技术、善经营、会管理、能创业”乡村振兴融合型新农民,为职业院校服务乡村振兴战略实施、实现共同富裕目标提供示范。二是杨凌职业技术学院以“培训+”为抓手,把着力点放到培训“进乡村、进行业、进国际”上,把发力点落到“与产教融合结合、与城乡融合结合、与乡村振兴结合”,通过“三进三结合”立体化、多元化的培训体系,服务乡村振兴,其“育训结合”的新型职业农民培养培训体系,成为全国同类院校“范本”。三是广东碧桂园职业学院立足于培育、壮大新时代“三农”人才队伍建设,聚焦培育农村干部、农场主、创业青年等群体对象,明确培养一批“永远不走的工作队”目标,组建涉农专家师资以“1+5+N”课程实施人才定向培养,为广大乡村从脱贫攻坚到有效衔接乡村振兴提供坚强的人才支撑。 (三)“循环智能”模式 “循环智能”模式是职业教育打破农村封闭状态,通过教育和培训的手段,让农村人口“走出去、返回来”,让他们获得外界的“能量”,进而高质量地参与乡村建设。如果说“人力供给”是职业教育服务乡村振兴的“单向”运作,那么“循环智能”则是双向通道,并且是一种“双循环”的运作模式,即职业院校⇄乡村的逻辑关系(图2)。 该模式中,职业教育扮演着培训者和引导者的角色。其一,职业院校面向乡村人口招生,通过人才培养,培育一批适应乡村振兴需求的专业人才队伍,鼓励和推动乡村人才返乡建设。其二,职业院校设立乡村人口培训,在职业、技能、创业等方面培育“农创客”“青创客”等“新农人”,引导乡村人才返乡发展,参与乡村建设。主要的模式形式如定制培养、东西部协作、新农职业培训等,主要的实践成效是人才振兴,返乡大学生成为乡村组织的后备力量,返乡创业农民工推动乡村产业发展,间接实现了组织振兴和产业振兴。 典型案例:一是江苏农林职业技术学院以“定制村干”培养,助力乡村组织振兴。江苏农林职院与太仓、扬州、盐都等地方政府合作开办“太仓班”“扬州班”“盐都班”“东台班”等。每年从全市应、往届高中毕业生中招收学生实施定向培养,学成后调配到农业村、合作农场工作,取得很好成效,其模式得到社会认同、政府肯定、业界推广。二是浙江纺织服装职业技术学院,以“东西部协作”的方式,对接贵州黔西南州,以布依族传统刺绣为突破点。开展“贵州绣娘跨越山海走进大学深造‘指尖技艺’,让针线活变‘金钱活’”的“锦绣计划”绣娘素养提升项目,以“锦绣计划”送教贵州和贵州绣娘走进大学课堂的“走进去、走出来”的方式培养带动妇女居家灵活就业,助力乡村振兴。三是湖北职业技术学院通过实施“一村多名大学生”项目,定向培养农村高职大学生,学生们学成后返乡创业,成为村“两委”的后备力量,带动更多村民走致富之路。 (四)“派遣陪伴”模式 “派遣”来源于美丽中国支教项目,是通过输送项目老师进行短、长期服务,给教育资源匮乏地区提供持续稳定的师资力量。“派遣”可以分三种形式:其一,专业学生派遣,派遣某专业学生及群体对接乡村产业,下村实施乡村振兴服务;其二,学科教师派遣,向定向服务的乡村派遣专业团队教师下村实践,实施调研、指导、技研等服务;其三,其他派遣,不属于以上两种派遣的其他形式派遣。 “陪伴”随同做伴的意思,概念源于乡村规划领域,其提出的初衷是解决乡村规划、乡村发展问题。在职业教育服务乡村振兴中,陪伴更多地体现为职业院校派遣师生、团队、资源,以特定的项目服务农民,与农民一起组织、发展乡村建设与经济,为乡村提供短期或者长期的系统性、整体性服务。其形式可分为陪伴生活、陪伴规划、陪伴建设、陪伴运营等。 “派遣陪伴”模式,即职业教育派遣师生、资源等融合于乡村,共同成长。职业教育以促动乡村“内生性”发展为核心,以“派遣陪伴”的形式,充分利用自身或各类跨界资源与乡村资源融合,合理实施多样举措,实现服务乡村振兴的目标。主要形式有产教融合、直播电商、乡村职业教育、产业技研等。主要的实践成效是产业振兴、组织振兴、文化振兴。 典型案例:一是河北旅游职业学院靶向发力深耕农旅实践。学院5年来派遣团队开展精准帮扶,对河北省承德市内11个县(区)的50余个村庄进行发展指导,或依托原有的自然山水环境,或依托农业产业特色,或依托现代文化创意,因地制宜,因势利导,充分发挥学校专业优势和人才优势,帮助不同乡村探索自身特色和发展路径,促进乡村产业升级,提高乡村居民经济收益。二是江西现代职业技术学院发挥职业教育优势,实施“输血造血”帮扶举措,推进职业教育“派遣陪伴式”服务乡村振兴。学院选派精兵强将,奔赴江西赣州市寻乌县南桥镇团红村开展驻村帮扶工作,驻村工作队工作扎实、吃苦耐劳、积极创新,推动乡村产业振兴成效显著。三是浙江商业职业技术学院与政府合作,入常山县同弓乡彤弓山村挖掘文化与旅游资源,帮助其申报物质文化遗产旅游经典景区,开展“山居谷饮,古树悠然”——彤弓山居民宿设计改造项目,提升乡村品质与知名度,增加旅游产业效益。 (五)“多元共治”模式 多中心治理理论最早由奥斯特罗姆夫妇——埃莉诺·奥斯特罗姆、文森特·奥斯特罗姆(Vincent Ostrom)共同创立。而“多中心”一词最早出现在迈克尔·博兰尼的《自由的逻辑》一书中,他将社会秩序分为一元秩序和多中心秩序。强调公共事务的治理主体应该是多元而不是一元的,各主体相对独立且彼此之间相互联系,在一定范围内共同承担公共事务治理的职责,从而实现社会的善治,提升治理的整体效益。在职业教育服务乡村振兴中,体现在构建政府、市场、社会共同参与的“多元共治”模式,即职业院校→多元合作体←乡村的关系逻辑。由职业院校协调政府、行业、涉农企业、农业大户等多元主体,在政府、农协的统筹领导下,围绕农民群体的核心需求,优势互补,有机融合,协同共治,实现多元主体的联动共治与给养共生。主要有职教小镇、农村合作社、产教城融合、职教联盟、混合所有制等形式。强调职业院校在乡村振兴中的作用,服务地方发展,依托职业教育实现人才振兴、产业振兴、文化振兴、组织振兴、生态振兴。 典型案例:一是清远市职业技术学校联合清远市乡村振兴驻镇工作队、清远智库、清远研学协会等,开展“政校行企合作共建‘石潭生态农业研学小镇’”产教城融合项目实践。从机制建设、专业群助力、导入教科智慧资源、开发研学产品与服务体系等维度,为石潭镇的生态农业产业发展提供人才支撑和市场拓展服务,助力其乡村振兴发展。二是湄洲湾职业技术学院主动融入乡村振兴,探索形成“多元协同、多路并举”区域非涉农高职院校精准助力乡村振兴的“湄园模式”。通过职业院校与乡村之间的多主体联合共建,实施服务乡村振兴的“六大工程”,即乡村产业助力工程、乡村人才培养工程、精准脱贫帮扶工程、乡村职教联动工程、乡村社区教育工程、乡村文化添彩工程。三是广东农工商职业技术学院经过多年的实践,与企业、政府、行业、乡村等合作,构建控股型混合所有制产教融合模式,助力乡村人才和产业振兴服务体系,学院被称为华南农垦系统“黄埔军校”“垦院科技小院”,被评为全国百所乡村振兴优质校。 (六)“数字乡村”模式 近年来,伴随着互联网、云计算、大数据、人工智能等现代信息技术不断嵌入乡村社会,使得乡村社会获得了新的发展基础和动力机制。2019年5月,中共中央、国务院印发《数字乡村发展战略纲要》明确提出要发挥现代技术的优势,致力于提升乡村振兴绩效。在此背景下,有学者提出,现代职业教育要服务乡村振兴,一定要用好“数字技术”。“数字乡村”模式以政府、职业院校、数字企业、乡村为实践主体,依托“数字技术”,形成结对帮扶、互联互通、共建共享、协同共进的格局,以扩大和增强职业教育服务乡村振兴成效。首先,利用“数字技术”打造“输出输入”通道。一方面,通过互联网技术将乡村的发展需求、农民的发展诉求推送到全国乃至全球各地,畅通“信息输出”通道;另一方面,将外界优质的职教资源建成网络数字资源,对接乡村、服务农民,打造“资源输入”通道。其次,融入“数字技术+小农户”计划,利用职业教育激发乡村社会的各类要素资源,提升“小农户”们的职业发展能力,助力数字时代的乡村就业和创业。最后,构建乡村职业教育的“数字生态圈”,增强乡村持续发展力。最具代表性的有数字服务平台、数字职教、智慧农民、农村科技园等形式,实践成效主要是人才振兴、产业振兴、组织振兴。 典型案例:一是北京市昌平职业学校利用京东等企业提供的校企合作职教资源,搭建昌平区数字农旅服务平台,开展农民培训课程、乡村旅游线路、产品销售、远程帮扶指导等扎根“三农”的“四品”计划,赋能昌平区农业产业发展,为乡村振兴提供人才保障和智力支持。二是重庆市垫江县职业教育中心适应新型产业背景,以“搭建‘县、镇、村’三级贯通服务网络,提供‘技能培训、现场指导、技术咨询’三维度服务,坚持线上与线下、社会服务与教学改革相结合”的创新模式实践数字赋能三农转型升级,在市内外产生重大影响力,被中央电视台、中国教育报、人民网、新华网等主流媒体报道。 三、职业教育服务乡村振兴的思考与建议 从全国187所院校的案例中也发现一些问题。一是目前全国层面各级各部门不断印发乡村振兴政策文件,但落实到地方政府层面,相关政策支持与机制保障略显匮乏。例如,实施主体已多元协同,但落实到具体实践中,由于定位与分工不清晰,地方政府和地方院校出现两套体系,造成资源浪费。二是职业教育自身发展还存在一定的不足,对农业农村现代化发展的服务度和贡献力还有待提高。从案例视角分析,大部分职业院校因自身发展不足,缺乏服务乡村振兴的主动性,往往是被动实践,服务内容不深。三是“务农辛苦不赚钱”的偏见依旧存在,农业职业教育需求与供给对接不足,农村老龄化空心化严重。职业教育要担负乡村振兴这一重任,面临着诸多挑战,需要采取针对性措施提高职业院校服务能力。为此,本文建议: 一是政府层面。职业教育助推乡村振兴需要政府加强顶层设计,进行系统规划,夯实职业教育地位。打破政府各职能部门之间的行政与政策壁垒,增强政府各部门、各制度间的系统性与协同性,实现政策、资金、项目的有效衔接与融合,避免资源内耗与稀释。汨罗市职业中专学校认为需建立管理机制和运行机制,驻马店职业技术学院认为应建立职业教育经费长效投入机制,设立职业教育发展基金,缓解资金困难。 二是院校层面。首先,职业教育需增强与乡村现代化发展的适应性,加强职业院校基础能力建设,注重专业升级改造优化,树立品牌、建立特色,提高社会吸引力。其次,职业院校需改革专业人才培养方案,对接乡村振兴优化课程体系,开发“互联网+”课程。重庆市旅游职业学校认为,针对农村现代化发展的特点,设置贴合新要求新特点的新课程,支撑新产业、新业态发展。北京昌平职业学校认为,在涉农产业明显弱于其他产业背景下,如何进一步加强产教融合、校企合作需要深入研究。再次,职业院校要加强“双师型”教师队伍建设,夯实乡村振兴人才培养基石,大力培养农业专家和农业技术人员,并发挥领头羊作用。重庆市黔江区民族职业教育中心认为要校企协同推进教师发展,通过名师名匠、交流互动、资源共享促进教师能力提升。建昌职教中心采用引流机制,通过“引进来送出去”的方式,壮大服务乡村振兴的师资队伍。最后,职业教育服务乡村振兴应从外援式、救济式帮扶模式向内生式、市场化帮扶模式转变,不做盲目跟从的“服务员”,而应让自己成为农村发展的“领跑者”。 三是农村层面。乡村要提供农村人才出彩机会,鼓励农村人才回乡创业,提供创业基金和技术支持等政策措施。宣传国家对于农村的优惠政策,呼吁对涉农专业学生、乡村就业学生学费减免等,引导优质生源向农业职业教育或涉农专业流动,提升学生生源质量。平度市职业教育中心校认为要营造正向舆论,转变家长和学生“跳农门”的观念思想。另外,农村作为主战场,应保护好当地的优质资源、文化遗产,主动与职业教育等多元主体建立协作,投入到乡村现代化发展和可持续发展建设中。


