教育部关于印发《高等学校实验室安全分级分类管理办法(试行)》的通知
教科信〔2024〕4号
各省、自治区、直辖市教育厅(教委),新疆生产建设兵团教育局,有关部门(单位)教育司(局),部属各高等学校、部省合建各高等学校:
现将《高等学校实验室安全分级分类管理办法(试行)》印发给你们,请结合本地本单位实际,认真组织实施。实际工作中如有意见建议,请及时反馈我部。
教育部
2024年3月26日
高等学校实验室安全分级分类
管理办法
(试行)
第一章 总 则
第一条 为加强高等学校(以下简称高校)实验室安全精细化管理,提高高校实验室安全风险防范的针对性和有效性,依据《中华人民共和国安全生产法》等法律法规,结合高校实际情况,制定本办法。
第二条 本办法中的实验室,是指隶属于高校从事教学、科研等实验、实训活动的场所及其所属设施,以房间为管理单元。中试性质和工业化放大性质的试验场所及其所属设施不在本办法管理范围内,高校如涉及相关场所应根据相关法律法规及标准规范制定相关管理办法。
第三条 本办法对高校实验室安全分级分类管理的责任体系、工作原则、管理要求等作出相关规定。高校可以依据本办法,结合自身实际,制定并实施适用于本校的实验室安全分级分类管理办法。
第二章 管理体系与职责
第四条 高校实验室安全工作领导机构全面负责指导本校实验室开展安全分级分类管理工作。高校党政主要负责人是第一责任人,分管实验室工作的校领导是重要领导责任人,协助第一责任人负责实验室安全分级分类工作,其他校领导在分管工作范围内对实验室安全分级分类工作负有支持、监督和指导职责。
第五条 学校实验室安全主管职能部门牵头制定本校实验室安全分级分类管理办法,统筹开展全校实验室分级分类认定工作,并建立本校实验室安全分级分类管理台账,及时录入信息化管理系统或电子造册。
第六条 二级教学科研单位(以下简称二级单位)作为实验室安全分级分类管理的责任单位,负责组织本单位实验室落实分级分类及安全管理要求,审核确认所属实验室类别和风险等级,建立本单位实验室安全分级分类管理台账,提交学校实验室安全主管职能部门备案。二级单位党政负责人是本单位实验室安全分级分类管理工作主要领导责任人。
第七条 实验室应按照本校实验室安全分级分类管理办法要求,判定本实验室类别和风险等级,并报本实验室所属二级单位审核确认。实验室负责人是本实验室安全分级分类管理工作的直接责任人。
第三章 分级分类原则
第八条 实验室安全分级是指根据实验室中存在的危险源及其存量进行风险评价,判定本实验室安全等级。实验室安全等级可分为Ⅰ、Ⅱ、Ⅲ、Ⅳ级(或红、橙、黄、蓝级),分别对应重大风险、高风险、中风险、低风险等级的实验室。等级划分可参考《高校实验室安全分级表》(附件1)和《高校实验室安全风险评价表》(附件2)。
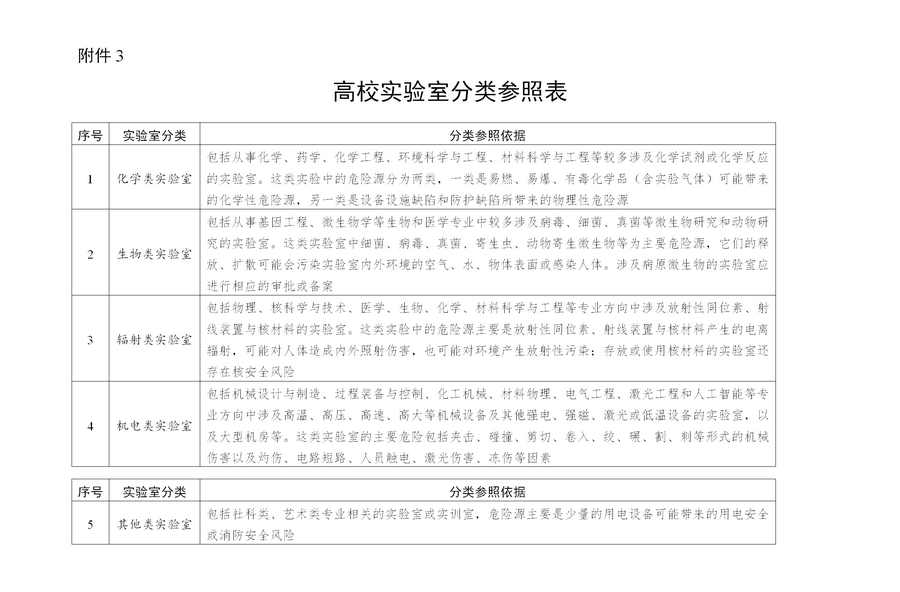
第九条 实验室安全分类是指依据实验室中存在的主要危险源类别判定实验室安全类别。同一间实验室涉及危险源种类较多的,可依据等级最高的危险源来判定其类别。根据高校教学与科研的特点,高校实验室可划分为化学类、生物类、辐射类、机电类、其他类等类别。类别划分可参考《高校实验室分类参照表》(附件3)。
第十条 实验室分级分类结果和所涉及的主要危险源应在实验室门外的安全信息牌上标明,并及时更新。
第十一条 实验室的用途如研究内容、危险源类型与数量等因素发生变化时,实验室应立即重新进行危险源辨识和安全风险评价,重新判定实验室安全类别及级别,如需变更应立即报告所属二级单位。二级单位应及时修正本单位实验室安全分级分类管理台账,同时报学校备案。高校应及时更新本校实验室安全分级分类管理台账,并定期对实验室分级分类情况进行复核。
第十二条 新建、改扩建实验室时,危险源辨识和安全风险评价应与建设项目同步进行,实验室安全分级分类工作应与项目同步完成。
第四章 实施与监督检查
第十三条 高校应根据实验室分级分类结果,针对不同等级实验室,制定并落实不同等级的管理要求,并按照“突出重点、全面覆盖”的原则加强实验室安全监管,及时保障实验室安全建设与投入。分级管理要求按《高校实验室分级管理要求参照表》(附件4)执行,高校可以在此基础上制定本校具体实施方案。
第十四条 安全等级为Ⅰ级/红色级的实验室应报高校主管部门备案,高校主管部门对其加强监管。
第十五条 学校党政主要负责人、学校实验室安全主管职能部门、二级单位、实验室等各级责任机构应根据学校、二级单位和本实验室实际情况,分级开展相应的安全检查工作。在重大隐患未完成整改前,不得在实验室中进行实验活动。
第十六条 实验室负责人、实验室安全管理员和实验人员等应根据所在实验室类别和安全等级,接受相应等级的安全培训并开展相应的应急演练。
第十七条 在实验室开展的科研项目、学生课题,或其他实验活动应进行相应等级的安全风险评估。涉及重要危险源的实验活动,二级单位应进行审查、备案,学校应不定期抽查。Ⅰ级/红色级、Ⅱ级/橙色级实验室应针对重要危险源制定相应的管理办法和应急管控措施,责任到人。
第十八条 实验室应配备适用于其安全风险级别的安全设施设备和安全管理人员。高风险点位应安装监控和必要的监测报警装置。实验室应配备必要的个体防护设备设施。
第五章 附 则
第十九条 有关高校未按照本办法规定实际有效地开展实验室安全分级分类管理工作,造成实验室安全事故事件的,依法依规予以追责。
第二十条 本办法自印发之日起施行。
附件:1.高校实验室安全分级表
2.高校实验室安全风险评价表
3.高校实验室分类参照表
4.高校实验室分级管理要求参照表
附件
来源:教育部
