近日,教育部办公厅印发《关于加强市域产教联合体建设的通知》,为进一步提高市域产教联合体建设水平,丰富建设内涵,确保建设质量,加快构建职业教育服务区域发展布局体系,提升服务国家和区域经济产业高质量发展能力。

教育部办公厅关于加强
市域产教联合体建设的通知
各省、自治区、直辖市教育厅(教委),各计划单列市教育局,新疆生产建设兵团教育局:为深入学习贯彻党的二十大和二十届二中、三中全会以及全国教育大会精神,落实中共中央办公厅、国务院办公厅《关于深化现代职业教育体系建设改革的意见》,进一步提高市域产教联合体建设水平,丰富建设内涵,确保建设质量,加快构建职业教育服务区域发展布局体系,提升服务国家和区域经济产业高质量发展能力,现就有关事项通知如下。一、总体要求
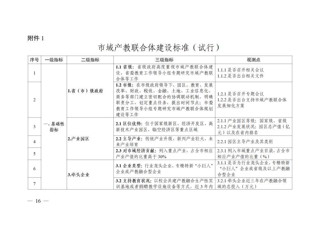
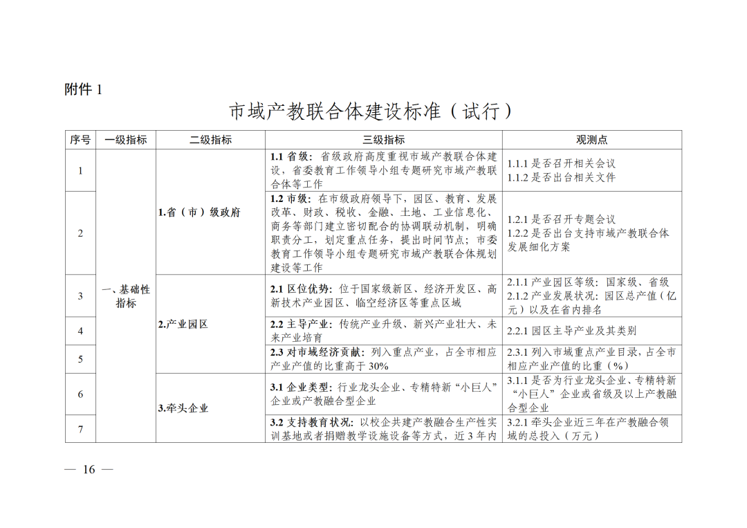
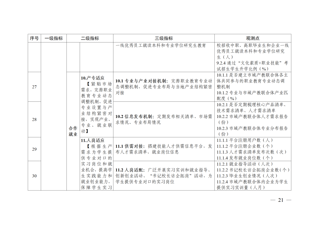
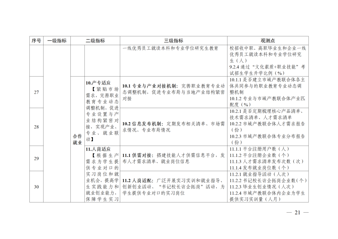
以产业园区为基础,聚焦区域主导产业,坚持以教促产、以产助教,深化产教融合、产学合作,着力加强市域产教联合体内涵建设,统筹规范现有市域产教联合体,有序培育建设新一批市域产教联合体,把市域产教联合体建设成为产教融合新形态、区域发展新机制。全面推进职业学校专业、课程、教材、师资、实习实训五大关键要素改革,推动职业教育从知识传授向综合技能提升转变。不断深化多主体合作办学、合作育人、合作就业、合作发展,引导职业学校由“基础好、条件好”向“服务好、支撑好”转变,推动职业学校扎根区域、融入产业,走出一条职业教育助推地区产业发展、地区产业发展厚植职业教育根基的双赢之路。1.合作办学。充分发挥企业重要办学主体作用,多主体、多形式开展合作办学,鼓励市域产教联合体内校企建设产业学院,共建产教融合实训基地,支持有条件的地方将高等职业教育资源下沉到县域办学。紧密对接区域和企业发展需求,梳理核心产品清单、技术需求清单、人才需求清单,有组织地开展人才培养和技术服务。2.合作育人。率先在市域产教联合体推动职业学校专业、课程、教材、师资、实习实训五大关键要素改革。深入推进校企协同育人,联合招生、联合培养,广泛开展委托培养、订单培养和学徒制培养,提高高技能人才供给能力。一体化设计高技能人才培养体系,支持联合体内中职、高职、本科学校分段培养或贯通培养,为学校学生和企业职工接受更高层次教育提供有效路径。3.合作就业。紧贴区域发展和市场需求,完善职业教育专业动态调整机制,促进专业设置与产业结构紧密对接,引导企业发挥主体作用,实现产业、专业、就业联动。搭建技能人才供需信息平台,及时发布就业岗位信息,提高毕业生就业率和本地就业率。广泛开展实习实训和就业指导,指导企业根据生产需求为学生提供专业对口的岗位实习和就业机会,提高学生实践能力和就业创业能力。4.合作发展。创新工作机制,探索集体会商、工作项目、桥接平台、市场运作等运行方式,明确各自责任、权利和义务。瞄准企业生产一线实际需求,依托联合体建设区域技术创新中心和转化中心,提高技术服务、项目孵化、专利转化到款额,服务成果转化、产品中试、技术升级、工艺革新。统筹各成员单位的培训资源和需求,支持联合体内学校积极承接企业员工的岗前培训、岗位培训和继续教育。坚持职业教育产教融合、校企协同的国际合作机制,在推动文化交流、技能提升和民心相通等方面发挥作用,有力服务联合体内企业“走出去”。1.推进专业建设。结合园区产业发展规划,建立学校专业设置与园区产业协调联动机制,服务传统产业升级、新兴产业壮大、未来产业培育,将人才培养与新质生产力培育相结合。确定联合体重点建设专业清单、改造升级专业清单、限制撤销专业清单,设置体现联合体特色的专业方向,重点建设一批支撑产业发展的“金专业”。2.推进课程建设。以学生能力建设为导向,组织联合体内职业学校和行业龙头企业,聚焦园区企业生产流程与任务,瞄准新方法、新技术、新工艺、新标准,对接职业标准和岗位规范,梳理生产环节技术要求、工序流程、典型职业能力等,重构课程体系、重组教学内容,凸显职业教育的类型特色,打造一批体现区域特色的职业教育“金课程”。3.推进教材建设。聘请大国工匠、能工巧匠和技能大师,充分利用数字化资源、数字技术,以真实生产项目、典型工作任务、工程实践案例等为载体,转化企业生产工艺、技术标准,引入企业操作手册、培训手册、培训包,开发包含工作计划书、质量检测手册、工具书、文件清单等内容的工作手册式教材、新形态教材,打造体现区域和产业特色的职业教育“金教材”。4.推进师资队伍建设。探索建立职业学校教师与企业高技能人才、工程技术人员的双向聘用机制,推进校企人员“互兼互聘”,探索大国工匠、技能大师等具备教学经验的技术能手教师资格认定机制。完善教师企业实践制度,有组织地选派教师到企业生产车间、培训中心实岗锻炼。校企联合开展职业教育教师一体化培养培训,不断提升教师实践能力、专业能力和数字素养,打造职业教育“金师”。5.推进实习实训建设。完善学生实习实践制度,以生产实践一线真实情境为标准改革实习实训,基于企业生产真任务、真场景、真过程、真产品设计生产性实训项目,打造职业教育“金基地”,构建与企业技术要求、生产流程相一致的实习实训体系。联合体内企业按一定岗位比例接收职业学校学生开展实习实训,使学生在真实环境中掌握真本领。(一)规范建设。教育部将按照市域产教联合体建设标准(见附件1),从深化“四个合作”、推进“五金”建设等方面,规范在建市域产教联合体建设。各地教育行政部门要指导各在建联合体严格对照建设标准查摆问题,加强规范引导。(二)精准培育。教育部将市域产教联合体建设纳入部省会商内容,将与部分省级教育行政部门、市(县)政府、牵头学校和企业进行会商,通过评估、调研、监测等形式,精准分批培育建设新设国家市域产教联合体(2024年新设国家市域产教联合体名单见附件2),并在职业教育新一轮改革项目等方面对国家市域产教联合体进行倾斜。各级教育行政部门要协同发展改革、财政、税收、金融、土地、工业信息化、商务等部门建立联动机制,指导各牵头单位,有序推进市域产教联合体建设,确保建设质量。(一)组织保障。各地教育行政部门要推动地方政府压实发展职业教育的主体责任,将市域产教联合体建设纳入省市两级教育工作领导小组职责范围,推动市委市政府专题研究市域产教联合体工作。(二)政策保障。各地教育行政部门要推动市级政府出台支持市域产教联合体良性发展,能落地、见成效的政策包,明确金融、财政、税费、土地、信用、就业等激励政策的细化措施。(三)经费保障。各地教育行政部门要推动市级政府、企业、学校安排市域产教联合体专项经费,加大财政经费支持力度;吸引社会资本、产业资金投入,支持市域产教联合体重大建设和改革项目。附件1









附件2

