学校主页
首页
学院概况
教育教学
专业介绍
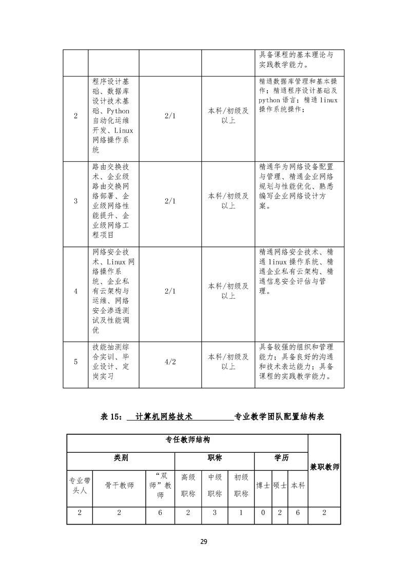
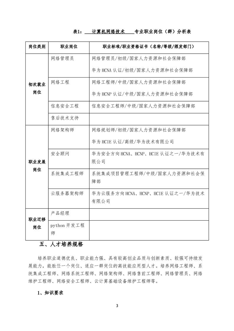
计算机网络技术(华为网络工程师)
计算机网络技术(信息安全)
软件技术
大数据技术与应用
应用电子技术
工业机器人技术
党建工作
党总支建设
学工党支部建设
教师党支部建设
学生管理
产教融合
就业创业
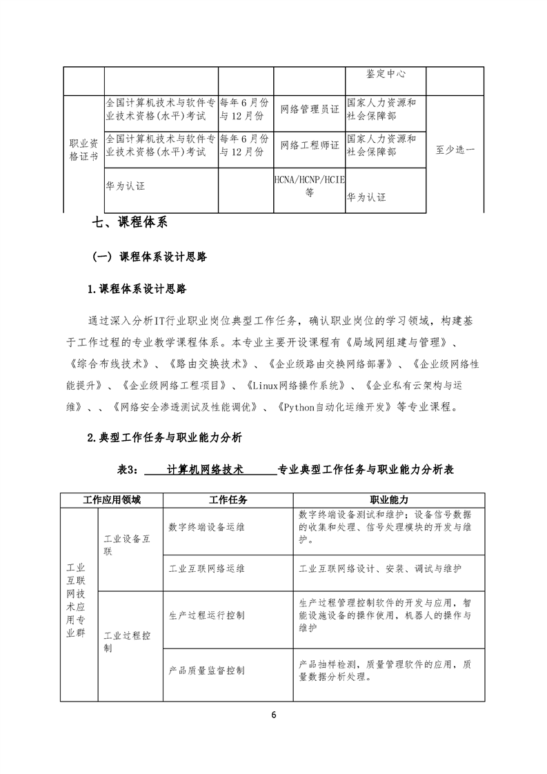
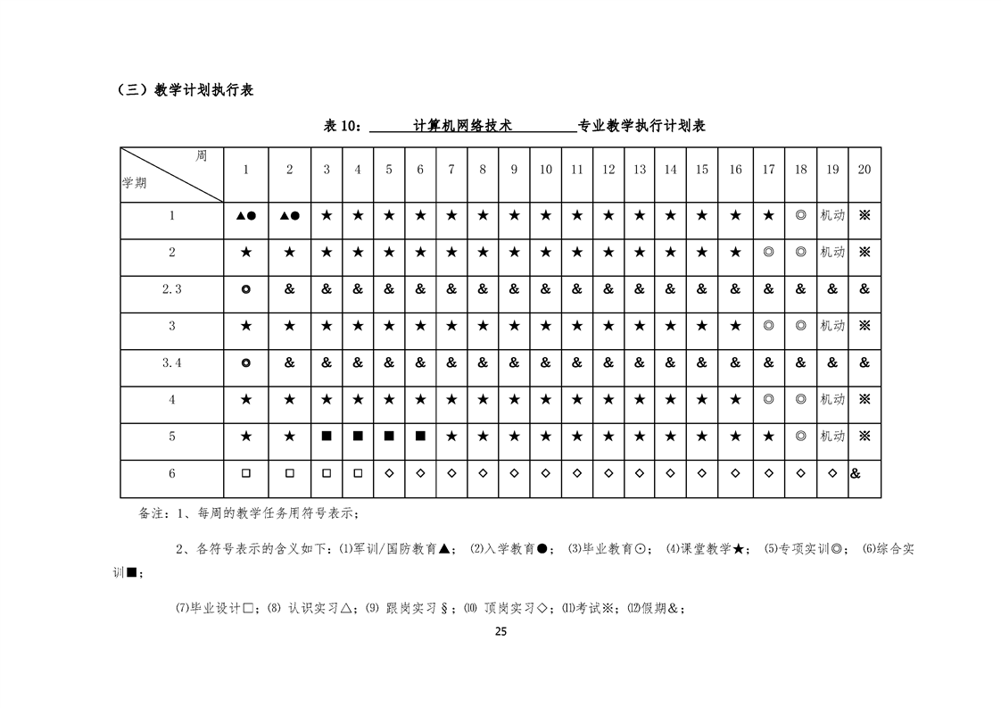
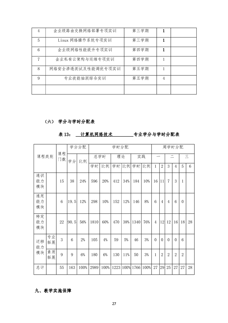
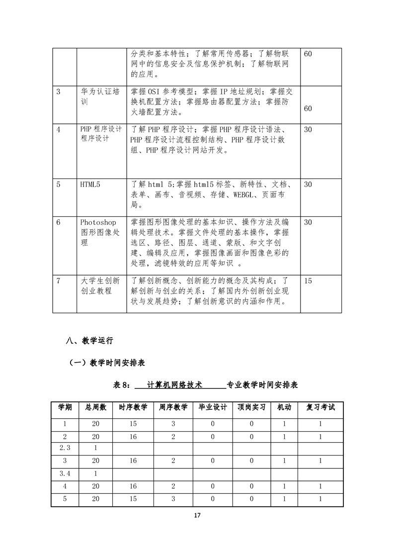
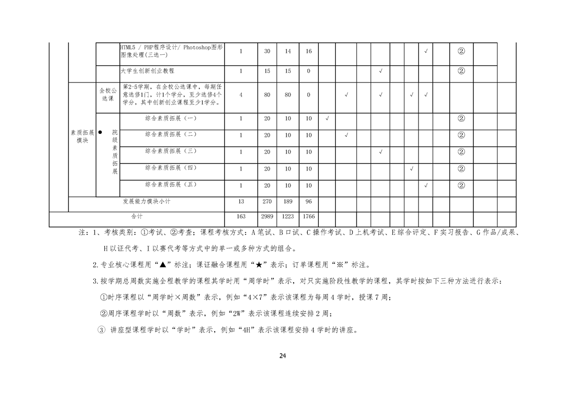
计算机网络技术专业人才培养方案(2018版)
发布者:系统管理员
发布时间:2023-04-18
浏览次数:
482