护理学院
学院首页
教学系部
首页
学院概况
学院新闻
教育教学
学工在线
实习就业
继续教育
实验实训
党群工作
专业介绍
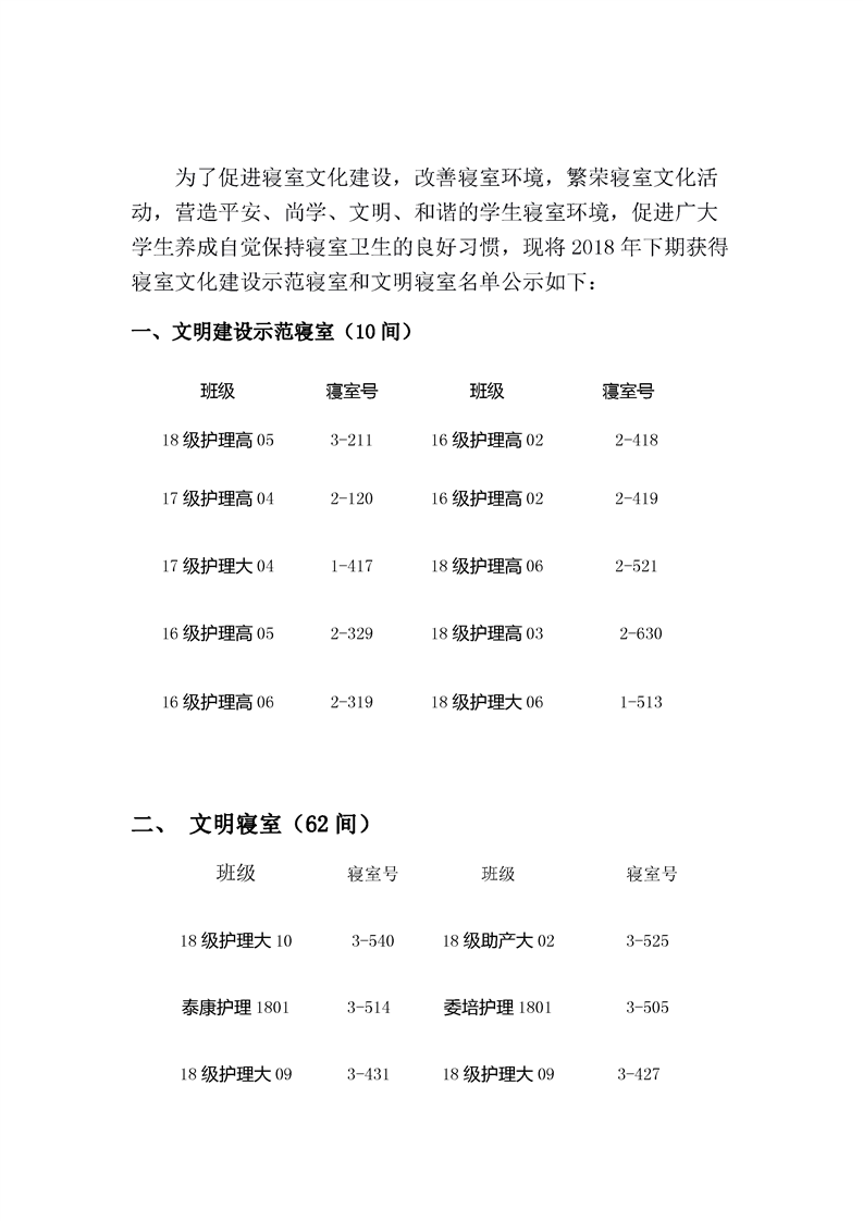
娄底职院护理学院2018年下期文明寝室评比名单公示
发布时间:2018-12-13
浏览次数:
166